本文是对文献资料《Well-defined alginate oligosaccharides ameliorate joint pain and inflammation in a mouse model of gouty arthritis》的探析,从非学术的角度做了阅读减压处理,版权和著作权属于杂志社与作者所有,文中内容不代表本公司观点,专业读者可阅读原文,原文链接:https://www.thno.org/v14p3082.html。
面对痛风性关节炎,我们首先想到的是秋水仙碱、非甾体抗炎药,这些传统药物虽能救急,但长期服用会带来胃肠道损伤、肾脏负担等副作用。
有没有既能精准镇痛,又能温和抗炎,且几乎没有副作用的物质呢?
今天,我们要讲述的褐藻寡糖(AOS),是一种来自深海的天然活性物质,这篇发表于《Theranostics》的重磅研究文献显示其正是这样一个可能改写痛风治疗思路的新物质。

长久以来,我们对抗痛风,更像是一场消防员式的战斗——哪里着火(炎症),就扑向哪里。然而,最新的科学研究揭示,痛火的“火源”并非关节本身,而是体内一种名为“氧化应激”的深层失衡。
当体内尿酸水平过高,形成的尿酸盐(MSU)晶体沉积在关节时,就像一颗石子投入平静的湖面,激起圈圈涟漪,从落点层层外溢。
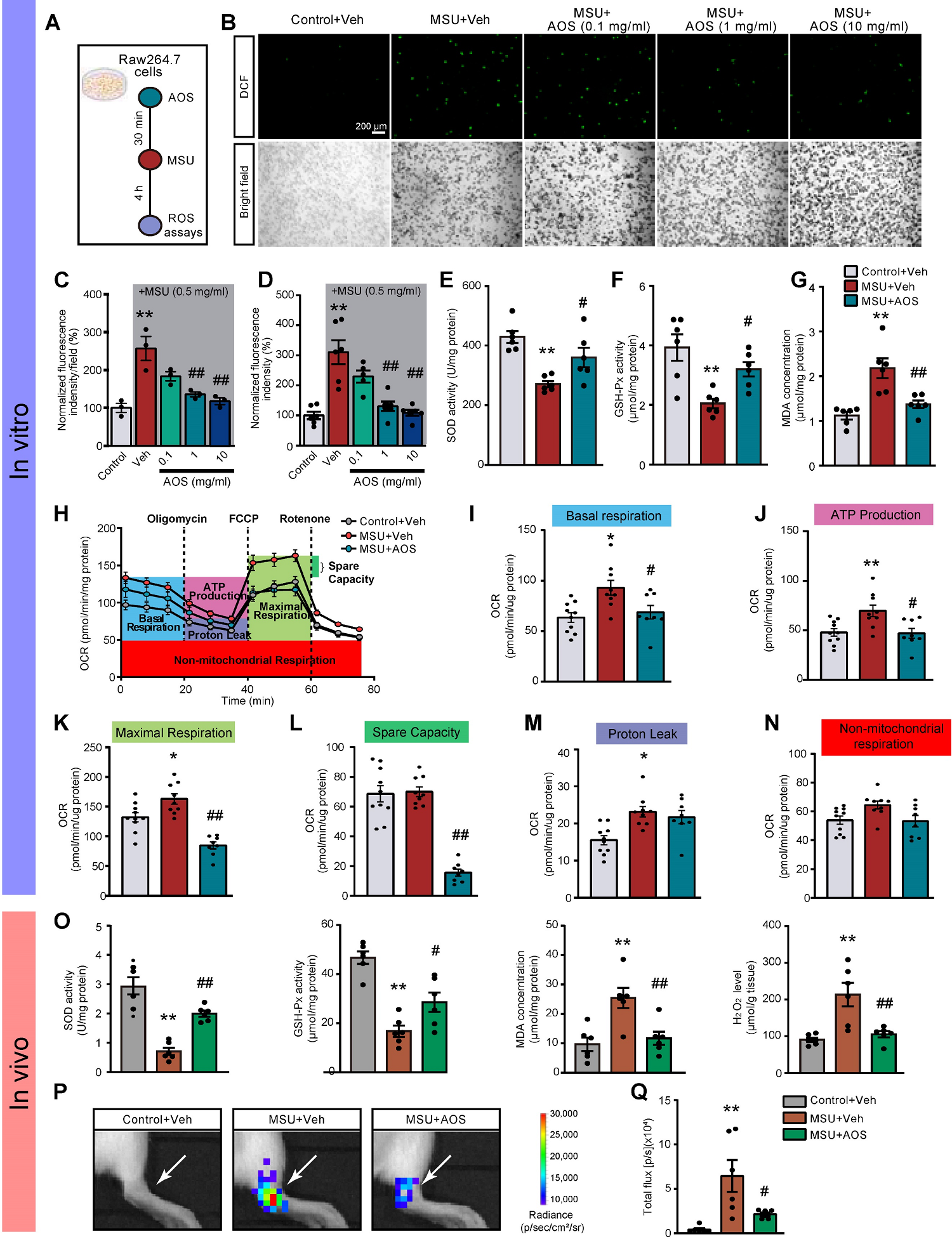
它首先会激活一种叫做“NLRP3炎症小体”的警报系统,进而释放大量致炎因子,引发剧烈的疼痛和红肿。而点燃这个警报系统的“导火索”,正是过量的活性氧(ROS)。
文献指出,一种从褐藻中提取的特定聚合度海藻寡糖——AOS3,其作用机制让人耳目一新,它并不直接去“扑火”,而是选择去拆除“导火索”。AOS3能够精准激活体内自带的“抗氧化总司令”——Nrf2通路。
被激活的Nrf2会进入细胞核,启动一系列抗氧化基因的表达,从而高效清除体内多余的活性氧,从根源上切断了NLRP3炎症小体的激活路径。这就好比,我们不再满足于被动救火,而是升级了整个建筑的防火系统,让火灾无从发生。这是一种从“止痛”到“治痛”的逻辑路径的巨变。

在动物实验中,AOS3在缓解关节疼痛和肿胀方面的效果,与一线药物吲哚美辛(Indomethacin)相当。这意味着,它具备了成为强效治疗手段的潜力。
与化学药物相比,AOS3作为天然海洋产物,目前的研究显示其没有明显的毒副作用。这对于需要长期管理、且常伴有肾脏等基础疾病的痛风患者而言,无疑是巨大的福音。
褐藻寡糖AOS3的神奇之处不止于此。
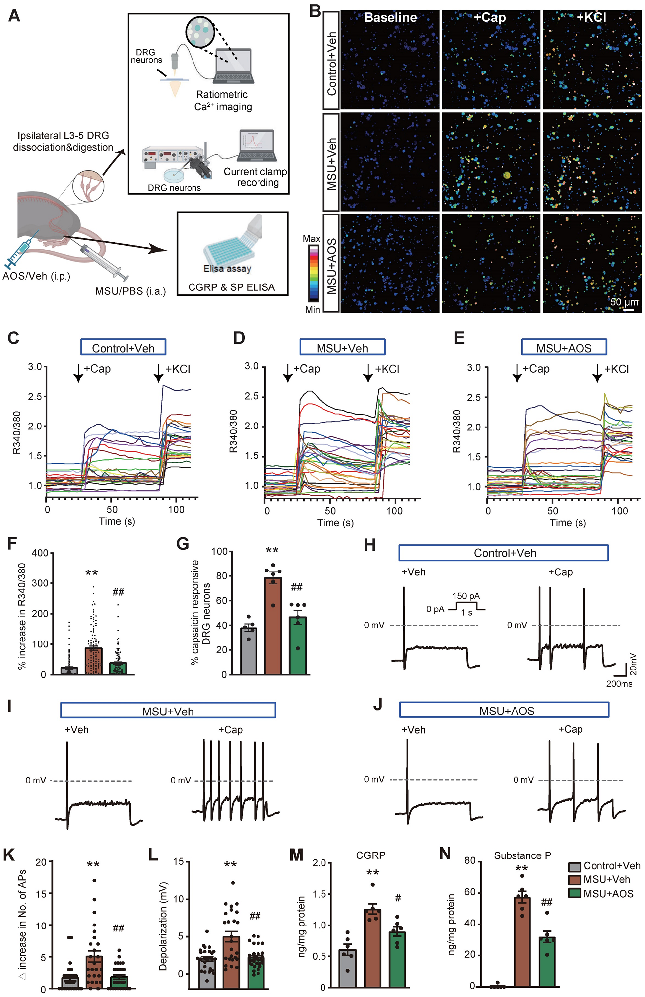
研究还发现,它能够显著改善痛风导致的步态障碍,让实验小鼠重新获得自如行走的能力。更令人惊喜的是,它还能抑制疼痛相关的TRPV1通道功能,减少神经肽的释放,从神经层面进一步缓解疼痛。这种“抗炎+抗氧化+神经调节”的多重作用,使其成为一个全面解决方案。

综上,这项研究的意义,远不止于发现了一种新的化合物。它为整个痛风治疗,乃至更广泛的慢性炎症管理领域,打开了一扇新的大门。
痛风的治疗,正在被人们从新的视角审视,而这一次,引领变革的,可能正是大自然本身。
文章信息
文献名称:Well-defined alginate oligosaccharides ameliorate joint pain and inflammation in a mouse model of gouty arthritis
发表期刊:Theranostics
影响因子:13.3(2025)
通讯单位:浙江中医药大学第三临床医学院神经生物学与针灸研究所,中国海洋大学海洋生命科学学院
内容摘要:
AOS3可减轻痛风性关节炎模型小鼠的踝关节水肿和机械性异常痛觉
NLRP3炎症小体信号通路作为AOS3抗痛风性关节炎分子靶点的鉴定
AOS3减轻了MSU诱导的活性氧过量产生和炎症反应
AOS3激活Nrf2介导的抗氧化信号,有助于改善痛风性关节炎模型小鼠的疼痛和炎症
AOS3减弱感觉神经元中增强的TRPV1通道功能,减少踝关节组织中神经肽的过度产生
免责声明:本公众号内容来源于网络(包含期刊、书籍、文献等专业网站),初衷是为了访问者更好地了解生物科技前沿技术、科学普及医学常识、提升保健预防意识,版权属于原作者,仅用于分享、交流和学习,供访问者参考。如有侵权请联系本公众号管理人员即时删除;如涉及有关疾病、药品或治疗方案等专业问题,请咨询具备专业资质的医疗机构和医疗人员。